Vilniaus lopšelis-darželis „Žibutė“

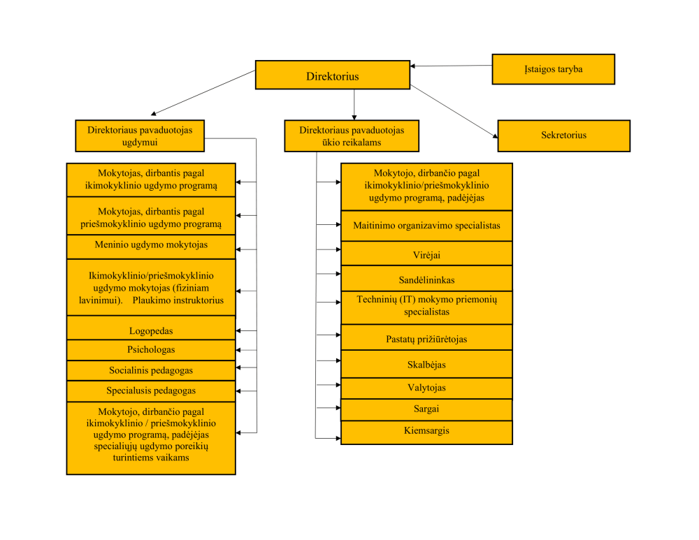
Struktūros schema     

  • Elektroninis dienynas
  • Tėvams
  • DUK
  • Mokytojams